|
TDA2030A制作的音频功率放大器 |
TDA2030A是德律风根生产的音频功放电路,采用V型5 脚单列直插式塑料封装结构。如图1所示,按引脚的形状引可分为H型和V型。该集成电路广泛应用于汽车立体声收录音机、中功率音响设备,具有体积小、输出功率大、失真小等特点。并具有内部保护电路。意大利SGS公司、美国RCA公司、日本日立公司、NEC公司等均有同类产品生产,虽然其内部电路略有差异,但引出脚位置及功能均相同,可以互换。
| TDA2030极限参数 |
| 参数名称 |
极限值 |
单位 |
| 电源电压(Vs) |
±18 |
V |
| 输入电压(Vin) |
Vs |
V |
| 差分输入电压(Vdi) |
±15 |
V |
| 峰值输出电流(Io) |
3.5 |
A |
| 耗散功率(Ptot)(Vdi) |
20 |
V |
| 工作结温(Tj) |
-40-+150 |
℃ |
| 存储结温(Tstg) |
-40-+150 |
℃ |
■ 电路特点:
■外接元件非常少。
■输出功率大,Po=18W(RL=4Ω)。
■采用超小型封装(TO-220),可提高组装密度。
■开机冲击极小。
|
 |
■内含各种保护电路,因此工作安全可靠。主要保护电路有:短路保护、热保护、地线偶然开路、电源极性反接(Vsmax=12V)以及负载泄放电压反冲等。
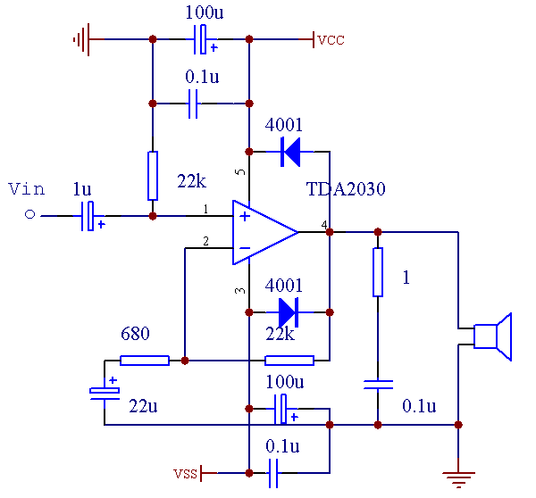
■典型应用电路: 1.单电源接法

|
2.双电源接法

|
|
|
|
|